成人卡通
Toggle navigation
成人卡通概况
成人卡通简介
院长致辞
使命愿景
领导团队
组织架构
治理体系
联系我们
成人卡通中心
成人卡通新闻
成人卡通公告
学术报道
学者观点
学术预告
师资队伍
人才工程
教授
副教授
讲师
党政办公室
教务办公室
学科与研究生办公室
学科与科研
学科概况
学科平台
智能管理会计与内部控...
会计与治理研究院
江苏省注册会计师行业...
科研成果
研究论著
科研项目
科研获奖
研究报告
人才培养
本科生教育
研究生教育
教学成果
社会服务
江苏高校会计高端管理...
社会培训
其他社会服务
MPAcc 教育
学生发展
双院联动
学科竞赛
就业服务
榜样先锋
国际交流
中澳合作项目
国际交流
校友服务
校友动态
校友风采
资源下载
本科生板块
研究生板块
课题申请板块
其他资源板块
党群工作
党建工作
制度建设
工作动态
党员学习
通知通告
分工会工作
成人卡通中心
成人卡通新闻
成人卡通公告
学术报道
学者观点
学术预告
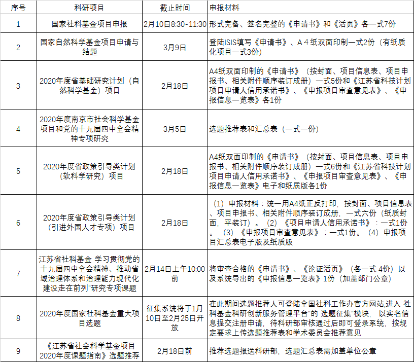
科研项目申报截止时间汇总表
发布时间:2020-01-13
浏览次数:
1753